Pilotage 2 pompes sur 1 voie

L’espace pour parler de tout ce qui concerne l’électronique embarquée
Répondre
rvN69
Messages : 37
Inscription : 03 déc. 2020 13:53
Localisation : 69720

Pilotage 2 pompes sur 1 voie

Message par rvN69 »

Bonjour,
Je pense équiper mon soum de 2 pompes (à engrenages, que j'ai déjà Graupner 12V ref 1251) et 2 poches à eau : 1 à l'avant et 1 à l'arrière.

Pour la commande, je pense utiliser le 4ème manche de la radio de la façon suivante : (les 3 autres sont AV/AR, DR/GA, barres de plongée)
                                                     <== descente                        montée ==>
position du manche           à fond         à moitié       neutre          à moitié         à fond
ballast avant                     à remplir     à remplir     arrêt             à vider            à vider
ballast arrière                   à remplir     arrêt           arrêt              arrêt              à vider

Idéalement, il faudrait qu'elles soient équidistantes du CdG du soum pour que ça puisse ensuite rester à l'horizontal...
Comme ça ne sera sûrement pas exactement le cas, je pourrais ajuster l'équilibre assez facilement avec les positions intermédiaires du manche.

Pour commander tout ça, soit je passe par 4 micro-contacts actionnés par des cames montées sur un servo, soit un switch 4 CH à brancher sur le récepteur, et j'ai trouvé ça :
https://www.carson-modelsport.com/en/pr ... 500503061/
Bon, il faudra quand même passer par :
- des relais pour inverser les sens de rotation des pompes
- 2 capteurs par poches pour les arrêter (vide et plein)
Le switch CARSON avec les frais de port est à quasi 50€ (=35 + 15FdP)+ ensuite le relayage... (voir photo)
schéma relayage pompe.jpg
Est-ce que qqun connaît des circuits, schémas ou kits qui intégreraient directement des relais/transistors (de puissance, je crois maxi 2A/12V) qui pourraient faire ces fonctions ?
Dernière modification par rvN69 le 25 janv. 2021 13:57, modifié 2 fois.
Avatar de l’utilisateur
sisus
Messages : 331
Inscription : 25 janv. 2010 18:44
Localisation : Joué les Tours
Contact :

Re: Pilotage 2 pompes sur 1 voie

Message par sisus »

BJR La solution que j ai adopté depuis longtemps pour remplacer mes boites a relais fabrication om , est d' utiliser un variateur tout petit et simple des THOR19 qui font 4 amp (et 19 roros ) ou les autres , pour la puissance il suffit de régler la course sur la mémoire radio ; c est ce que j ai sur mon petit dernier . Bon courage je remonte a la surface by .
rvN69
Messages : 37
Inscription : 03 déc. 2020 13:53
Localisation : 69720

Re: Pilotage 2 pompes sur 1 voie

Message par rvN69 »

Bonjour Sisus
Merci pour la réponse, mais je n'ai pas tout compris :Oo:
boites a relais fabrication om ?
THOR19 : Google ne m'a pas beaucoup aidé sur ce coup là... C'est un variateur ?
Pour la puissance, régler la course sur la mémoire radio ?

De mon côté l'idée est sur une même voie de piloter 2 moteurs de pompe. Est-ce que ta solution pourrait faire cela ?
Avatar de l’utilisateur
papy94
Messages : 654
Inscription : 23 janv. 2010 14:31
Localisation : Champigny sur marne
Contact :

Re: Pilotage 2 pompes sur 1 voie

Message par papy94 »

salut

les variateurs de Sisus + un contact mercure, cela peux fonctionner

Capture.GIF
et tu insères tes contacts ballast pleins entre le moteur et le contact mercure
rvN69
Messages : 37
Inscription : 03 déc. 2020 13:53
Localisation : 69720

Re: Pilotage 2 pompes sur 1 voie

Message par rvN69 »

Bonjour
Merci pour les idées, mais quelques questions :
Le capteur à mercure : lorsque le soum plonge, il faut qu'il s'incline et que les ballasts se remplissent (éventuellement, l'avant un peu avant l'arrière), mais le capteur va toujours chercher à compenser l'inclinaison...
Il faudrait "inhiber" son action lorsque les barres sont à l'horizontal, et encore, pas tout à fait : au début on incline les barres, le soum plonge, on remet les barres dans le sens du soum, et arrivé à la prof souhaitée, on redresse à l'horizontal et là, il faudrait équilibrer.... Pas évident à faire comprendre au soum !!! A moins de prévoir une voie pour cela par ex, mais là je ne vois pas d'autres solutions :Oo:

Pour les variateurs, effectivement il ne fallait pas chercher bien loin :oops:
Par contre pour mon fonctionnement
                                                   <== descente                          montée ==>
position du manche            à fond         à moitié       neutre        à moitié        à fond
ballast avant                     à remplir     à remplir       arrêt            à vider        à vider
ballast arrière                   à remplir     arrêt             arrêt             arrêt          à vider
Il faudrait que le variateur du ballast avant soit à fond, lorsque le manche n'est qu'à moitié... Il faudrait pouvoir régler la "course" du variateur. et sur les modèles THORxxx, je n'en ai pas vu qui permettaient cela (juste le réglage du neutre à la mise en route).

Et puis je suis partagé sur les variateurs, car il faut prendre en compte les capteur de fin de coure et mes pompes consomment (à vide) près de 3A. Bon, c'est pas énorme, mais pour un micro-contact ça fait déjà pas mal, donc relayage ou pas ?... A ce propos, quels type de contacts utilisez-vous sur les poches souples (type Baxter) pour détecter une poche ou pleine ?
Avatar de l’utilisateur
papy94
Messages : 654
Inscription : 23 janv. 2010 14:31
Localisation : Champigny sur marne
Contact :

Re: Pilotage 2 pompes sur 1 voie

Message par papy94 »

Bonjour Sisus
Merci pour la réponse, mais je n'ai pas tout compris :Oo:
boites a relais fabrication om ?
THOR19 : Google ne m'a pas beaucoup aidé sur ce coup là... C'est un variateur ?
Pour la puissance, régler la course sur la mémoire radio ?
mon message était simplement la, pour t'aider a trouver le matériel sur google et je te partageais simplement une idée, sinon je peux aussi te donner une autre idée
Arduino + MMA7361 + 2 relais + 2 contacteurs et tu intercepts avec l'arduino, les voies (venant du récepteur) qui commande les barres de plongée et ballasts ,mais la ,je pense que tu vas te poser des questions :frust:

pour bien faire, fais le plus simple possible, sinon ton sous marin ,naviguera pas en 2021
rvN69
Messages : 37
Inscription : 03 déc. 2020 13:53
Localisation : 69720

Re: Pilotage 2 pompes sur 1 voie

Message par rvN69 »

Merci beaucoup pour vos messages
Je crois qu’il n’y a pas plus simple, et pas cher, que des micros switches sur un servo avec des relais.
Éventuellement le servo peut aussi faire pince tuyau pour bloquer le passage de l’eau au travers des pompes.

Et pour le type de capteurs sur les ballasts souples, quelles solutions utilisez-vous ?
tahiti
Messages : 88
Inscription : 19 déc. 2019 00:43
Localisation : Cher (18)

Re: Pilotage 2 pompes sur 1 voie

Message par tahiti »

rvN69 a écrit : 26 janv. 2021 01:48
Et pour le type de capteurs sur les ballasts souples, quelles solutions utilisez-vous ?
Ici, il y a un montage avec des micro-switchs pour un arrêt automatique de la pompe en fin de vidange et de remplissage d'un ballast souple.

viewtopic.php?f=5&t=4565

Le ballast existe en 150, 250 et 500cc chez Décathlon
Avatar de l’utilisateur
Teba
Modérateur
Messages : 7003
Inscription : 06 janv. 2010 00:53
Localisation : Le Thor (84)

Re: Pilotage 2 pompes sur 1 voie

Message par Teba »

Bonjour,

Pour moi c'est un micro switch qui arrête la pompe quand la poche est pleine.


Image
rvN69
Messages : 37
Inscription : 03 déc. 2020 13:53
Localisation : 69720

Re: Pilotage 2 pompes sur 1 voie

Message par rvN69 »

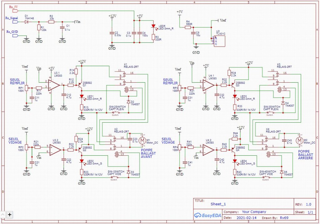
Bonjour,
Le projet ne s'est pas perdu, il mûrit
Je me suis inspiré d'un schéma trouvé sur un site allemand (merci à lui)
https://translate.google.com/translate? ... elektronik

et j'ai sorti ce schéma
Capture schéma.JPG
Une plaque à trous et un proto
20210309_205356-réduit.jpg
Ca marche pas trop mal. encore quelques ajustements à faire, mais je tiens le bon bout.
J'ai utilisé un site http://easyeda.com pour faire le schéma et en ce moment, je fais le routage pour faire fabriquer le CI.

Après je ferai l'interrupteur M/A magnétique
https://translate.google.com/translate? ... elektronik
Répondre